首页> 招标询价> 招标公告
招标询价Bidding inquiry
服务热线contact
24小时服务电话
0598-8583101
服务邮箱
[email protected]
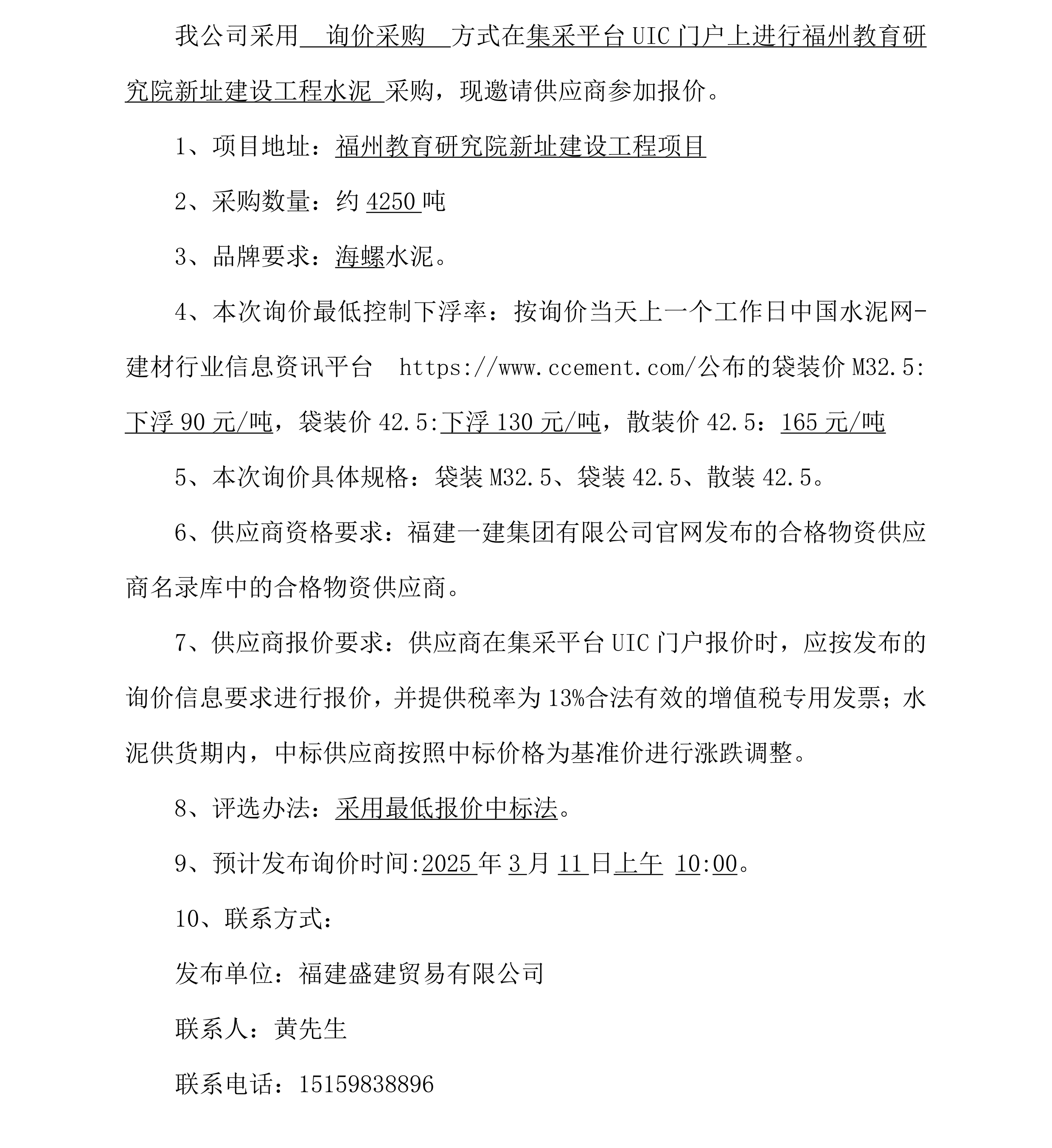
福建盛建贸易有限公司即将发布水泥询价采购公告
时间:2025-03-07 来源:永利澳门网站

2025.3.6 黄光耀 水泥采购询价公告(福州教育研究院项目)海螺牌_00.png

地址:福建省三明市三元区新市中路182号8幢 邮编:365001 电话:0598-8583101(总台) 8583109(经营部) 8582321(纪检监察) 传真:0598-8583102 网址:
官方微博 官方微信

手机站

关于我们| 联系我们| 在线留言

Copyright © 永利澳门网站 版权所有 | 闽ICP备14010372号-1  流量统计:47138035

0598-8583101

联系信箱

在线咨询