首页> 招标询价> 中标公示
招标询价Bidding inquiry
服务热线contact
24小时服务电话
0598-8583101
服务邮箱
[email protected]
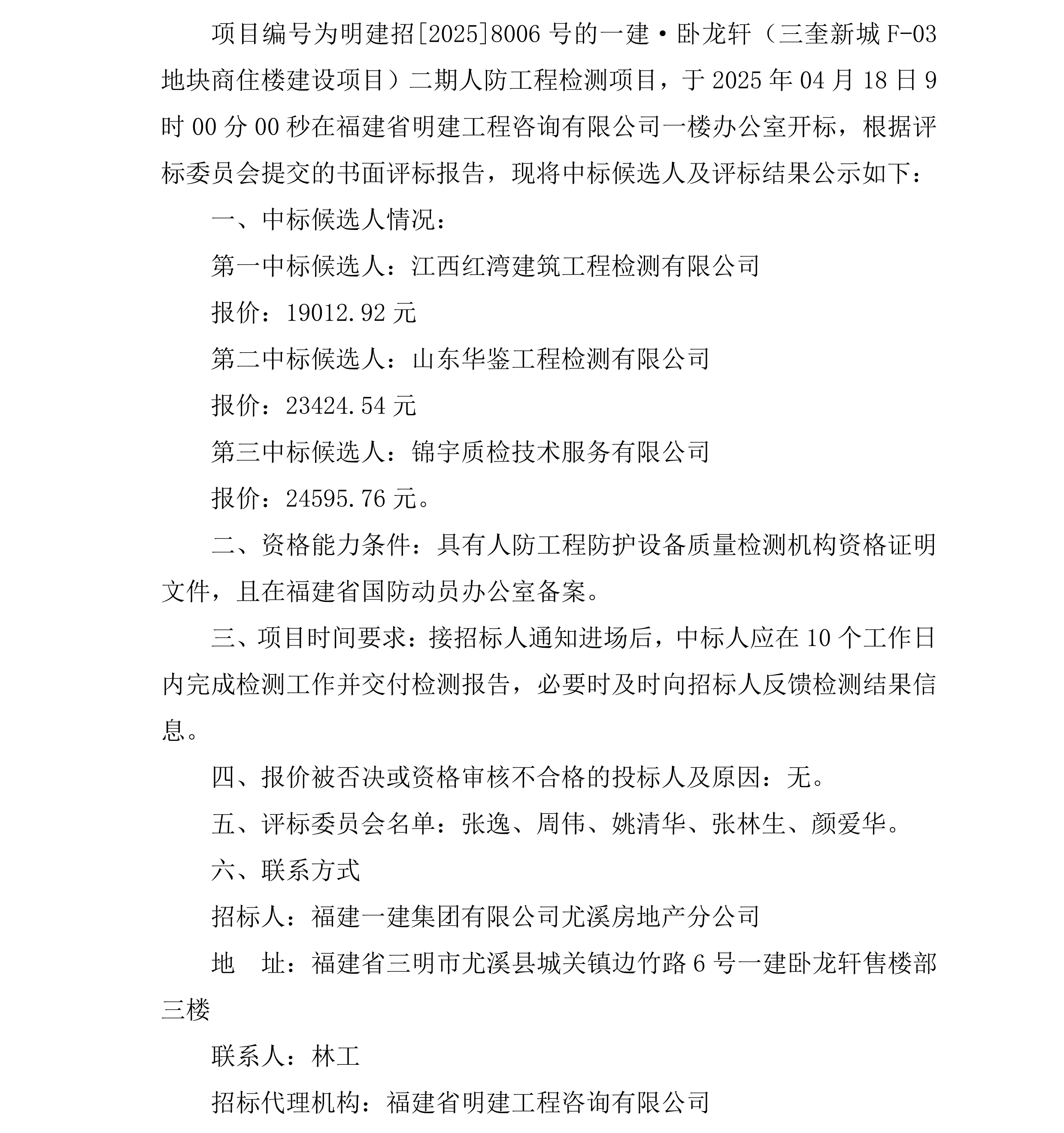
一建·卧龙轩(三奎新城F-03地块商住楼建设项目)二期人防工程检测项目中标候选人公示
时间:2025-04-18 来源:永利澳门网站

中标候选人公示(人防检测)_00.png

中标候选人公示(人防检测)_01.png

地址:福建省三明市三元区新市中路182号8幢 邮编:365001 电话:0598-8583101(总台) 8583109(经营部) 8582321(纪检监察) 传真:0598-8583102 网址:
官方微博 官方微信

手机站

关于我们| 联系我们| 在线留言

Copyright © 永利澳门网站 版权所有 | 闽ICP备14010372号-1  流量统计:47137028

0598-8583101

联系信箱

在线咨询